Purpose

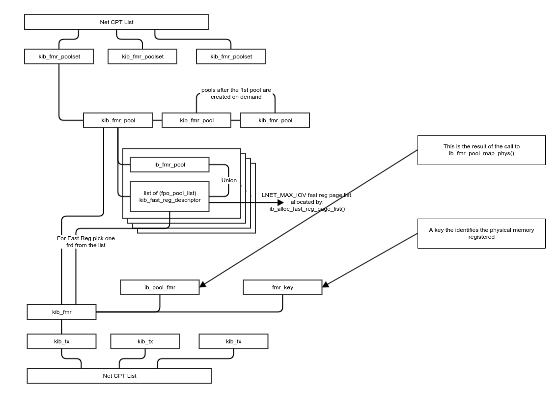
The purpose of this page is to describe the structure of the code. There is some confusion around how memory registration works in o2iblnd, particularly around kib_tx, kib_fmr_pool_setkib_fmr_pool and kib_fmr. Below is an attempt to describe a rather complex area of the code.

On Startup

Code Flow

/* When adding a new o2iblnd NET */
kiblnd_startup()
	/* allocate memory pools per cpt for the network */
	kiblnd_net_init_pools()
		/*
		 * create the memory pools depending on the type of 
		 * memory registration available.
		 * memory pools can be added to the list of pools as needed.
		 * new ones added have a life time of 300 seconds. They are
		 * cleaned up if they pass the deadline while idle.
		 * Only the very first pool created on startup remains
		 */
		kiblnd_create_fmr_pool()
			/*
			 * always prefer FMR if supported
			 * fps_pool_size is passed in as a parameter for
			 * the FMR pool allocation
			 */
			kiblnd_alloc_fmr_pool()
			/*
			 * otherwise use Fast Reg
			 * We explicitly allocated fps_pool_size of pools
			 */
			kiblnd_alloc_freg_pool()
		/*
		 * allocate pools of txs per cpt. Each TX is assigned a page
		 * on x86-64 that's going to 4K big. That's why immediate messages
		 * are used for message sizes < 4K. They can fit in one page
		 * This raises a question with regards to PPC which has 64k page sizes
		 * IBLND_MSG_SIZE didn't change. NOTE: ask James Simmons
		 */
		kiblnd_init_poolset()

Structures

'


On Transmit

Therefore there are two steps to RDMAing data.

  1. Allocating the pools in the device
  2. Mapping the physical memory to RDMA into these pools

Code Flow

/* lnet calls kiblnd_send() as a callback */
kiblnd_send()
	/* for IOV */
	kiblnd_setup_rd_iov()
	/* for KIOV */
	kiblnd_setup_rd_kiov()
	/*
	 * these two functions setup the scatter/gatter list
	 * given the kiov/iov
	 */
		/*
		 * map the scatter/gather list to physical memory pools 
		 * created on startup (look at the parent wiki page for
		 * more details)
		 */
		kiblnd_map_tx()
			kiblnd_fmr_map_tx()
				/* use the pool set for the CPT of the tx pool */
				/* Does the actual work of mapping the memory to be transmitted */
				kiblnd_fmr_pool_map()

Structures